En matière de relations humaines, il y a de bonnes et de mauvaises pratiques, pour ceux qui font de la recherche scientifique. Le plus souvent, dans mes billets, j'ai considéré les bonnes pratiques du point de vue "technique", mais la pratique de la science est une façon de vivre, et il y a des comportements humains qui font que la société des savants est si importante à préserver. Examinons la chose.
Pour Michael Faraday, la science rend aimable. Je ne sais si cela est vrai, et je crois que non, mais qu'importe : ce qu'il faut retenir, quand on n'est pas du mauvais côté des choses, c'est que nous avons là un objectif, que nous atteignons d'autant plus facilement que nous sommes plus passionnés par les sciences de la nature. A part découvrir soi-même quelque chose, lever un coin du grand voile, quoi de plus émerveillant que de découvrir la beauté du résultat obtenu par un ou une collègue ? Que de plus merveilleux qu'un mécanisme de plus ? Ce sentiment d'éblouissement s'accompagne d'un immense bonheur, qui ne laisse la place à aucune mesquinerie, à aucune bassesse. Jorge Luis Borgès évoquait l'envie, qui peut être noire (on détruit ce que l'on n'a pas), ou blanche : de l'émulation. Oui, l'exposé d'un beau résultat par un ou une collègue, c'est une émulation splendide.
Et puis, l'objectif : la rationalité ; ce n'est pas rien !
Pour faire bien cela, il faut une collaboration internationale : je revendique que les scientifiques puissent traverser le monde pour aller rencontrer ceux ou celles qui font bien. Dans le temps, on avait des cartes de visite pré-imprimées pour demander des tirés-à-part des articles de nos collègues. L'esprit est le même, et tout cela est un héritage du début des académies, par exemple quand le père Marin Mersenne, à Paris, écrivait aux "savants" pour échanger des nouvelles des découvertes.
Bien sûr, il y a eu des querelles de priorité, qui sont nées de ces échanges. Mais, inversement, il y avait ce but commun, merveilleux, de production scientifique, de communauté du savoir ou de l'étude.
Aujourd'hui, alors que les scientifiques sont payés par les États, on pourrait se dire qu'il se doivent à la communauté qui les paye : les scientifiques français devraient réserver leurs résultats aux Français, les scientifiques allemands aux Allemands... mais ne voulons-nous pas construire l'Europe ? Et le monde ? Ne voulons-nous pas, aussi, abattre les frontières ? Réunir les hommes et les femmes dans une collectivité animée d'une même mission ?
Parfois, les institutions scientifiques émettent, à l'attention de leur personnel, des messages d'alerte à propos d'espions qui seraient dans leurs laboratoire pour le compte d'un pays étranger... Est-ce vraiment ainsi que l'on parviendra à lutter contre la malhonnêteté ? Je ne crois pas.
Mais pour en revenir à la question des bonnes pratiques en relations humaines, plus je m'interroge, plus je converge vers cette conclusion à savoir que le sommet de l'intelligence, c'est la bonté et la droiture. Laissons l'ambition aux ambitieux... et l'on voit bien quel mépris j'ai pour ces gens-là.
Ce blog contient: - des réflexions scientifiques - des mécanismes, des phénomènes, à partir de la cuisine - des idées sur les "études" (ce qui est fautivement nommé "enseignement" - des idées "politiques" : pour une vie en collectivité plus rationnelle et plus harmonieuse ; des relents des Lumières ! Pour me joindre par email : herve.this@inra.fr
Affichage des articles dont le libellé est bonnes pratiques. Afficher tous les articles
Affichage des articles dont le libellé est bonnes pratiques. Afficher tous les articles
samedi 23 mars 2019
vendredi 25 janvier 2019
Rapporter un manuscrit scientifique ? Le summum de l'intelligence, c'est la bonté et la droiture
La principale mission est de s'assurer que le manuscrit est digne de figurer dans le corpus des articles scientifiques publiés, à savoir des points solides de la pensée. Cela impose que le manuscrit soit rigoureux, bien fait, bien écrit, et, surtout, que le travail scientifique soit bon.
Un bon travail scientifique ? On aura raison de se reporter à la méthode des sciences de la nature, qui passent par cinq étapes essentielles, réunies ici sur la figure :
Le phénomène est-il bien, clairement, identifié ? Les caractérisations quantitatives sont-elles bien faites ? Les "ajustements" sont-ils rigoureux ? Les interprétations sont-elles prudentes ? Les expériences sont-elles validées ?
Pour chacune de ces questions, il y a mille points à vérifier, et, comme on peut se reporter aux règles des bonnes pratiques en science, je n'en prend qu'un : la description des expériences (partie "Matériels et méthodes") est elle suffisante pour que l'on puisse refaire l'expérience ? Et chaque matériel, chaque opération sont-ils justifiés ? Là encore, on pourra s'aider des "DSR" que nous avons proposés.
Mais passons sur tout cela, pour revenir à une autre perspective : l'état d'esprit avec lequel l'évaluation du manuscrit soumis doit se faire. On n'aura pas de difficulté à admettre que le travail d'évaluation doit se faire avec un état d'esprit positif et rigoureux, mais avec pour objectif l'avancement des sciences.
J'ajoute que je suis partisan d'une évaluation complètement anonyme. C'est une position personnelle, mais fondée sur l'expérience : quand un ami soumet un manuscrit, on est trop indulgent si l'on sait que c'est un ami et que l'on a un a priori favorable (parce que, évidemment, nos amis sont de bons scientifiques) ; inversement, quand on reçoit un manuscrit de quelqu'un que l'on n'aime pas ou dont on sait qu'il fait souvent du travail médiocre, on a un a priori négatif, et l'on risque d'être trop sévère. D'autre part, je crois que l'anonymat inverse, des éditeurs vis-à-vis des auteurs, permet que l'on puisse dire les choses telles qu'elles doivent être dites.
D'autre part, dans ces évaluations, l'objectif n'est pas de "soumettre à des pairs", comme on le dit trop souvent dans une formule trop vague pour être utile, mais de soumettre à des pairs en vue d'une amélioration du travail finalement publié. Oui, j'insiste : les rapporteurs doivent aider les scientifiques à améliorer leurs manuscrits.
À une certaine époque, quand les revues scientifiques étaient submergées et qu'elle n'avaient pas la place de tout publier, les rapporteurs avaient pour consigne d'être sévères et de proposer des raisons de rejet des manuscrits ; et, quand cette consigne n'était pas données, les éditeurs eux-mêmes étaient chargés de répondre aux auteurs que le manuscrit était en dehors du champ d'intérêt de la revue. C'était terrible pour les auteurs, qui, ayant parfois soumis de bons manuscrits, se voyaient obligés d'aller de revue en revue, changeant le format (du travail inutile), pour arriver à être publié... et en recevant parfois des conseils contradictoires, des rapporteurs qui n'étaient ni toujours bons, ni toujours bienveillants. Je me souviens, personnellement, avoir eu le même manuscrit refusé deux fois, d'abord au motif qu'il était verbeux, puis au motif qu'il était trop concis !
Mais, aujourd'hui que nous avons des documents en ligne, la place n'est plus limitée que par la nécessaire concision de la publication scientifique, par la clarté, avec de surcroît la possibilité de fournir les données par ailleurs, en "matériel supplémentaire" ou sur des sites de "données ouvertes".
Reste donc la question de l'évaluation des manuscrits, pour ce qu'ils sont, et non plus en fonction de circonstances extérieures. L'expérience de la revue "Notes Académiques de l'Académie d'agriculture de France" (N3AF) m'a montré que les rapporteurs ont tout intérêt à être mesurés dans leurs propos, et à ne pas outrepasser leurs droits. On ne leur demande pas de juger, mais de rapporter, à savoir commenter ce qui est écrit en vue de l'amélioration. On ne leur demande plus d'être des bourreaux, mais, au contraire, d'aider les auteurs à améliorer leurs manuscrits jusqu'à ce que ces derniers soient de qualité scientifique, publiables.
L'arbitraire, le goût personnel, ne sont pas de mise. La question est de savoir si l'argumentation est solide, si le texte est clair, si les données sont bien produites, si les interprétations sont prudentes, si les résultats sont validés... Bref, si le travail scientifique a été bien fait.
Et j'ajoute que la relation, qui doit changer, doit encourager le dialogue scientifique anonyme, en vue, donc, de la publication de manuscrits améliorés par ce dialogue.
Une nouvelle ère s'ouvre !
jeudi 24 janvier 2019
> Bonnes pratiques : à propos des "points aberrants"
En sciences de la nature, il y a la question très compliquée des points aberrants, ce que l'on nomme en anglais des outlyers. De quoi s'agit-il ? Je propose de partir d'un exemple simple, puis de tirer les leçons de l'analyse de ce cas élémentaire.
Un exemple imaginaire
Imaginons le physicien allemand Georg Ohm qui met en série une pile et une résistance électrique.
Il applique une différence de potentiel (une "tension électrique") et mesure l'intensité du courant. Puis il applique une autre différence de potentiel, à l'aide d'une autre pile, et obtient une autre intensité électrique. Et il fait cela pour plusieurs différences de potentiel, mesurant chaque fois l'intensité électrique.
Ayant ces données, il trace un diagramme, où les deux mesures forment les coordonnées de points... et il observe que ces points semblent s'aligner, qu'il y a une proportionnalité entre l'intensité électrique et la différence de potentiel (quand on double la différence de potentiel, on double l'intensité, par exemple).
Jusque là, tout va bien... sauf que les points ne sont pas parfaitement alignés, en réalité. Mais comme les mesures sont (toujours) imprécises, il se dit que la "loi" de proportionnalité est valable, et il la publie.
Oui, mais imaginons qu'il y ait eu une circonstance quelconque qui, pour une mesure, fait une perturbation qui engendre un point de mesure très éloigné des autres. Que faire ?
Évidemment, la première chose à faire est de répéter l'expérience particulière qui étonne, et, alors, deux cas se présentent :
- soit on retrouve la valeur bizarre
- soit on trouve ensuite des valeurs qui correspondent mieux à la loi de proportionnalité qui semble s'imposer expérimentalement.
Le cas le plus simple est celui où l'on retrouve la valeur bizarre. Si cette valeurs apparaît expérimentalement plusieurs fois, ce n'est pas à nous de dire que l'expérience est mauvaise et que la loi de proportionnalité s'impose; nous devons nous interroger sur la raison de cet écart à la proportionnalité, en imaginant soit que l'expérience particulière que nous avons faite ne permet pas de voir cette proportionnalité, soit que la nature n'a pas mis là de proportionnalité.
Ainsi, au cours de mes recherches, je me souviens avoir mesuré la viscosité d'un sirop de sucre à l'aide d'une bille que nous laissions tomber et dont nous mesurions la vitesse. La variation était régulière... mais quand le sirop était très visqueux, le comportement de la bille de venait bien différent de celui décrit par la loi classique, un peu comme pour le point aberrant indiqué ci-dessus. A l'analyse, il était facile de voir, pour ce cas très simple, que le récipient, étroit, ne permettait pas aux écoulements de se faire librement, ce qui modifiait le résultat.
Les valeurs bizarres sont en réalité très intéressantes, car il y a cet adage qui stipule que lorsqu'on fait une expérience et que l'on obtient le résultat qu'on attendait, on a une confirmation, mais si l'on a un résultat que l'on n'attendait pas, alors on a peut-être une découverte.
Considérons maintenant le cas où, répétant l'expérience, au moins celle particulière qui a fait apparaître le point aberrant, on trouve une valeur qui correspond mieux à la loi de proportionnalité. Là, c'est ennuyeux, car on est en réalité face à deux valeurs tout aussi probables (même s'il y a cette présomption de proportionnalité qui semble donner plus de poids à une valeur bien alignée), de sorte que l'on doit faire une autre répétition.
Ici, il faut quand même que j'observe, pour ceux qui l'ignorent, que l'expérience décrite pour la mesure de l'intensité et du potentiel électrique se fait en quelques instants, mais que, souvent, la répétition d'une expérience ne se fait pas en un claquement de doigts : certaines expériences prennent des mois, voire des années, de sorte qu'il est essentiel de bien choisir la stratégie que l'on utilise. Pour des expériences comme la détection du boson de Higgs ou des ondes gravitationnelles, il hors de question de décider légèrement de répéter une expérience, et l'on doit avoir une stratégie très intelligente -dans le cadre des bonnes pratiques-, c'est-à-dire de ne pas céder à ses croyances ou à ses fantasmes. Admettons ainsi que deux mesures semblent correspondre, alors qu'une troisième valeur est bizarre ; il y a lieu de mettre en œuvre des statistiques et d'afficher des résultats avec des probabilités, pas plus
Et l'on retrouve ici cette idée que la science n'est pas en train de démontrer des théories, mais plutôt de les réfuter : les valeurs bizarre que l'on ne retiendra pas doivent être conservées, et elles doivent notamment être signalées lors de la publication d'un résultat.
Un exemple
A titre d'exemple, le cas le pire que nous ayons rencontré dans notre groupe était à propos de la dégradation d'un composé, dans des conditions particulières très rigoureusement définies : nous utilisions des matériels très propres, des produits très purs, des conditions très exactement contrôlées. Lors d'une première expérience (3 semaines de travail), nous avons mesuré la vitesse de dégradation du composé. Puis, quand nous avons répété l'expérience (nous répétons toutes nos expériences au moins trois fois), nous avons obtenu une dégradation beaucoup plus lente.
Évidemment la première chose à faire était de répéter encore l'expérience et nous avons retrouvé la dégradation plus lente. Je répète que ce qui se dit ici en quelques mots correspond à des semaines de travail... pour donner à évaluer le sentiments des chercheurs face à ces points aberrants, que seuls les malhonnêtes occultent (la poussière sous le tapis). Bref, nous n'avons jamais réussi à retrouver la première vitesse de dégradation, qui semble donc être aberrante, mais que faire, devant une telle situation ? On se doute que nous avons tout analysé en détail : repris les cahiers de laboratoire pour voir comment les choses avaient été faites, par exemple... mais rien.
Dans un tel cas, la bonne pratique s'impose : valider les mesures ultérieures par une autre expérience, différente, ce qui correspond à des "validations". Mais, aussi, lors d'une publication du résultat, évoquer ce premier résultat qui peut découler de causes innombrables : n'a-t-on pas vu, au centre de recherches d'études des particules de Genève, une oscillation d'un signal électrique due au passage du TGV près de l'anneau de collision ?
Un exemple imaginaire
Imaginons le physicien allemand Georg Ohm qui met en série une pile et une résistance électrique.
Il applique une différence de potentiel (une "tension électrique") et mesure l'intensité du courant. Puis il applique une autre différence de potentiel, à l'aide d'une autre pile, et obtient une autre intensité électrique. Et il fait cela pour plusieurs différences de potentiel, mesurant chaque fois l'intensité électrique.
Ayant ces données, il trace un diagramme, où les deux mesures forment les coordonnées de points... et il observe que ces points semblent s'aligner, qu'il y a une proportionnalité entre l'intensité électrique et la différence de potentiel (quand on double la différence de potentiel, on double l'intensité, par exemple).
Jusque là, tout va bien... sauf que les points ne sont pas parfaitement alignés, en réalité. Mais comme les mesures sont (toujours) imprécises, il se dit que la "loi" de proportionnalité est valable, et il la publie.
Oui, mais imaginons qu'il y ait eu une circonstance quelconque qui, pour une mesure, fait une perturbation qui engendre un point de mesure très éloigné des autres. Que faire ?
Évidemment, la première chose à faire est de répéter l'expérience particulière qui étonne, et, alors, deux cas se présentent :
- soit on retrouve la valeur bizarre
- soit on trouve ensuite des valeurs qui correspondent mieux à la loi de proportionnalité qui semble s'imposer expérimentalement.
Le cas le plus simple est celui où l'on retrouve la valeur bizarre. Si cette valeurs apparaît expérimentalement plusieurs fois, ce n'est pas à nous de dire que l'expérience est mauvaise et que la loi de proportionnalité s'impose; nous devons nous interroger sur la raison de cet écart à la proportionnalité, en imaginant soit que l'expérience particulière que nous avons faite ne permet pas de voir cette proportionnalité, soit que la nature n'a pas mis là de proportionnalité.
Ainsi, au cours de mes recherches, je me souviens avoir mesuré la viscosité d'un sirop de sucre à l'aide d'une bille que nous laissions tomber et dont nous mesurions la vitesse. La variation était régulière... mais quand le sirop était très visqueux, le comportement de la bille de venait bien différent de celui décrit par la loi classique, un peu comme pour le point aberrant indiqué ci-dessus. A l'analyse, il était facile de voir, pour ce cas très simple, que le récipient, étroit, ne permettait pas aux écoulements de se faire librement, ce qui modifiait le résultat.
Les valeurs bizarres sont en réalité très intéressantes, car il y a cet adage qui stipule que lorsqu'on fait une expérience et que l'on obtient le résultat qu'on attendait, on a une confirmation, mais si l'on a un résultat que l'on n'attendait pas, alors on a peut-être une découverte.
Considérons maintenant le cas où, répétant l'expérience, au moins celle particulière qui a fait apparaître le point aberrant, on trouve une valeur qui correspond mieux à la loi de proportionnalité. Là, c'est ennuyeux, car on est en réalité face à deux valeurs tout aussi probables (même s'il y a cette présomption de proportionnalité qui semble donner plus de poids à une valeur bien alignée), de sorte que l'on doit faire une autre répétition.
Ici, il faut quand même que j'observe, pour ceux qui l'ignorent, que l'expérience décrite pour la mesure de l'intensité et du potentiel électrique se fait en quelques instants, mais que, souvent, la répétition d'une expérience ne se fait pas en un claquement de doigts : certaines expériences prennent des mois, voire des années, de sorte qu'il est essentiel de bien choisir la stratégie que l'on utilise. Pour des expériences comme la détection du boson de Higgs ou des ondes gravitationnelles, il hors de question de décider légèrement de répéter une expérience, et l'on doit avoir une stratégie très intelligente -dans le cadre des bonnes pratiques-, c'est-à-dire de ne pas céder à ses croyances ou à ses fantasmes. Admettons ainsi que deux mesures semblent correspondre, alors qu'une troisième valeur est bizarre ; il y a lieu de mettre en œuvre des statistiques et d'afficher des résultats avec des probabilités, pas plus
Et l'on retrouve ici cette idée que la science n'est pas en train de démontrer des théories, mais plutôt de les réfuter : les valeurs bizarre que l'on ne retiendra pas doivent être conservées, et elles doivent notamment être signalées lors de la publication d'un résultat.
Un exemple
A titre d'exemple, le cas le pire que nous ayons rencontré dans notre groupe était à propos de la dégradation d'un composé, dans des conditions particulières très rigoureusement définies : nous utilisions des matériels très propres, des produits très purs, des conditions très exactement contrôlées. Lors d'une première expérience (3 semaines de travail), nous avons mesuré la vitesse de dégradation du composé. Puis, quand nous avons répété l'expérience (nous répétons toutes nos expériences au moins trois fois), nous avons obtenu une dégradation beaucoup plus lente.
Évidemment la première chose à faire était de répéter encore l'expérience et nous avons retrouvé la dégradation plus lente. Je répète que ce qui se dit ici en quelques mots correspond à des semaines de travail... pour donner à évaluer le sentiments des chercheurs face à ces points aberrants, que seuls les malhonnêtes occultent (la poussière sous le tapis). Bref, nous n'avons jamais réussi à retrouver la première vitesse de dégradation, qui semble donc être aberrante, mais que faire, devant une telle situation ? On se doute que nous avons tout analysé en détail : repris les cahiers de laboratoire pour voir comment les choses avaient été faites, par exemple... mais rien.
Dans un tel cas, la bonne pratique s'impose : valider les mesures ultérieures par une autre expérience, différente, ce qui correspond à des "validations". Mais, aussi, lors d'une publication du résultat, évoquer ce premier résultat qui peut découler de causes innombrables : n'a-t-on pas vu, au centre de recherches d'études des particules de Genève, une oscillation d'un signal électrique due au passage du TGV près de l'anneau de collision ?
Libellés :
bonnes pratiques,
expérience,
gastronomie moléculaire,
Hervé This vo Kientza,
lois,
mesure,
outlyers,
points aberrants,
règnes de bonne pratique,
répétition,
science
lundi 21 janvier 2019
Encadrer des stages : des bonnes pratiques ?
Dans la série des bonnes pratiques relatives aux études, il y a certainement à s'interroger sur l'encadrement des stages.
Il est très rare que les encadrants de stage reçoivent des universités des recommandations concernant lesdits stages. Du moins cela vaut pour la France : je n'ai jamais reçu de consignes ou de conseils d'aucune université, à ce jour. L'étudiant arrive donc en stage, et, là, on lui confie un travail. Quelle responsabilité ! Ne s'agit-il pas, lors du stage, d'aider l'étudiant à transformer des connaissances en compétences ? C'est en tout cas ce qu'indique la réglementation, en ligne sur le site du ministère de l'enseignement supérieur.
Comment les encadrants doivent-ils donc se comporter ? Peuvent-ils demander la même chose aux étudiants qu'à leurs collègues ? Certainement non, puisque l'expérience prouve que les étudiants n'ont pas encore les compétences pour faire les travaux qu'on leur demande : ils viennent précisément pour les obtenir, pour transformer leurs connaissances en compétences... et s'ils les ont, alors le stage est inutile, puisqu'ils sont mis en position de production, et non d'apprentissage ; or ils sont en phase d'apprentissage, puisque les stages sont un élément de leurs études.
Bref, en France, on est dans un flou que je condamne, et chacun fait comme il veut, en réalité. Ce qui a d'ailleurs que les stages sont très inégaux, et que les étudiants tombent parfois très mal, ce qui n'est pas admissible.
Je m'étonne d'ailleurs que le gouvernement ait réglementé à propos du nombre de stagiaire par entreprise ou des gratification, c'est-à-dire sur la forme, mais pas sur les questions de fond, les questions de contenu. D'ailleurs ledit gouvernement serait bien en peine d'imposer quoi que ce soit aux encadrants... sans quoi les entreprises ne prendraient plus de stagiaires !
Est-ce une raison pour baisser les bras ? Je ne crois pas car à défaut d'imposer des comportements aux encadrants, on peut leur soumettre des propositions, proposer des réflexions. Pourrions-nous en identifier l'amorce ?
Tout d'abord, il faut donc confier des tâches aux stagiaires qui permettent de transformer des connaissances en compétences. Les stagiaires ne sont pas en stage pour faire des photocopies. D'autre part, il faut des conditions de travail décentes, telles qu'on en donne à de jeunes collègues : pas de cagibi bruyant, sans air, sans lumière, sans avoir même de quoi s'asseoir.
Mais cela est élémentaire. Ne pourrions-nous pas admettre que l'encadrant doit doser les demandes pour que l'objectif du stage soit atteint ?
Récemment, j'ai reçu un stagiaire auquel son université demandait de s'intéresser aux questions de sécurité en chimie : cela n'aurait-il pas dû figurer initialement, dans le "contrat" que l'on aurait établi ?
Mais je vois que ma réponse est bien insuffisante, pour cette question difficile, et j'invite les collègues, les étudiants, les encadrants à me soumettre des propositions, critiques, etc. à icmg@agroparistech.fr
samedi 31 mars 2018
Jamais de mesures sans estimation des incertitudes
Ce matin, je reçois une revue qui milite pour une filière alimentaire, et, notamment, intervient dans un débat public à propos d'un de ses produits. On comprend que, dans une telle circonstance, les arguments doivent être particulièrement forts.
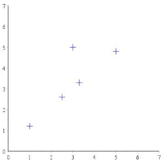
Or voici le genre de schémas qui figurent dans un article, où un scientifique est invité à venir à l'appui de la profession qui se défend :

C'est contre productif... parce que les données ne sont assorties d'aucune intertitude, mesurée ou estimée.
Expliquons.
Quand on donne une valeur, on s'expose évidemment à ce que nos interlocuteurs, s'ils n'ont pas un pois chiche à la place du cerveau, commencent par s'interroger sur la validité de la valeur, avant d'en chercher la signification. La question est la même qu'à propos de la "couleur d'un carré rond", discutée dans un autre billet : ne cherchons pas à caractériser ce qui n'existe pas !
En l'occurrence, les mesures ont été... mesurées, et c'est l'instrument de mesure qui détermine leur précision. Oui, précision, car le plus souvent, et surtout dans des débats tels que celui que j'évoque, il y a une estimation, et non pas une valeur exacte. Par exemple, dans l'article évoqué, il est question du nombre de fractures évitées : cela ne se mesure pas, mais s'estime seulement. Pour d'autres cas, on peut avoir des mesures, telle la mesure d'une masse, à l'aide d'une balance nécessairement imprécise. Ou bien des estimations à partir de déterminations sur des échantillons.
Bref, la science veut que tout nombre soit assorti d'une estimation de l'incertitudes, soit que cette estimation soit égale à l'incertitude de l'instrument de mesure, soit qu'elle soit déterminée par la répétition de plusieurs mesures.
Evidemment, quand on communique les résultats des mesures, il y a lieu de donner ces estimations des incertitudes, sans quoi, d'ailleurs, il y a mensonge : on laisse penser que la précision est celle que l'on affiche. Et, d'ailleurs, c'est une bonne pratique que celle des chiffres, et que j'invite mes amis à découvrir sans tarder s'ils ont quelques doutes à leur propos.
Sur un diagramme, les points doivent avoir une taille égale à l'incertitude. Sur un histogramme, on doit faire figurer des valeurs hautes ou basses. Et ainsi de suite.
Sans quoi, nous sommes en position de considérer sur les données fournies ne valent rien : imaginez qu'elles aient été obtenues par un incapable !
Or voici le genre de schémas qui figurent dans un article, où un scientifique est invité à venir à l'appui de la profession qui se défend :
C'est contre productif... parce que les données ne sont assorties d'aucune intertitude, mesurée ou estimée.
Expliquons.
Quand on donne une valeur, on s'expose évidemment à ce que nos interlocuteurs, s'ils n'ont pas un pois chiche à la place du cerveau, commencent par s'interroger sur la validité de la valeur, avant d'en chercher la signification. La question est la même qu'à propos de la "couleur d'un carré rond", discutée dans un autre billet : ne cherchons pas à caractériser ce qui n'existe pas !
En l'occurrence, les mesures ont été... mesurées, et c'est l'instrument de mesure qui détermine leur précision. Oui, précision, car le plus souvent, et surtout dans des débats tels que celui que j'évoque, il y a une estimation, et non pas une valeur exacte. Par exemple, dans l'article évoqué, il est question du nombre de fractures évitées : cela ne se mesure pas, mais s'estime seulement. Pour d'autres cas, on peut avoir des mesures, telle la mesure d'une masse, à l'aide d'une balance nécessairement imprécise. Ou bien des estimations à partir de déterminations sur des échantillons.
Bref, la science veut que tout nombre soit assorti d'une estimation de l'incertitudes, soit que cette estimation soit égale à l'incertitude de l'instrument de mesure, soit qu'elle soit déterminée par la répétition de plusieurs mesures.
Evidemment, quand on communique les résultats des mesures, il y a lieu de donner ces estimations des incertitudes, sans quoi, d'ailleurs, il y a mensonge : on laisse penser que la précision est celle que l'on affiche. Et, d'ailleurs, c'est une bonne pratique que celle des chiffres, et que j'invite mes amis à découvrir sans tarder s'ils ont quelques doutes à leur propos.
Sur un diagramme, les points doivent avoir une taille égale à l'incertitude. Sur un histogramme, on doit faire figurer des valeurs hautes ou basses. Et ainsi de suite.
Sans quoi, nous sommes en position de considérer sur les données fournies ne valent rien : imaginez qu'elles aient été obtenues par un incapable !
samedi 2 septembre 2017
A propos de bonnes pratiques
Rétrospectivement je comprends bien que cette entreprise de constituer un stock de bonnes pratiques est utile, mais je crois qu'il y a plus, à savoir ne pas laisser les étudiants entre les mains d'enseignants inégalement compétents (ce n'est pas faire offense à mes collègues : comme dans tout groupe humain, il y en a de bons et de moins bons, d'attentifs et de moins attentifs). Surtout, il y a là la possibilité de transformer l'enseignement en étude, ce qui est éminemment souhaitable, comme je l'explique dans d'autres billets.
Et, d'ailleurs, je me revois, étudiant, voulant bien faire, mais placé face à une montagne de prescriptions que j'ignorais pour la plupart, et, surtout, dont j'ignorais l'existence. J'étais furieux : on me demandait de connaître des choses sans m'indiquer quoi ; on me donnait des ordres inexécutables.
Bien sûr, on aurait pu me répondre qu'il y a une sélection par l’intelligence et le travail, mais internet n'existait pas, et il aurait fallu des heures en bibliothèque pour dénicher toutes ces règles, dont, a posteriori, je ne suis d'ailleurs pas certain que mes enseignants avaient toujours une parfaite maîtrise. Aujourd'hui, je comprends que ceux qui nous invitaient à bien faire sans nous en donner la possibilité étaient des paresseux qui n'avaient pas fait le travail de constituer ce stock d’informations. D'ailleurs, je vois le même type de conduite inconvenante dans ces cours que nous ne comprenions pas, mais dont je sais maintenant que certains dispensent sans les comprendre. Accusation gratuite ? Non : comment expliquer autrement que les questions que nous posions à certains de nos enseignants n'avaient pas de réponse ? Là encore, je sais que certains collègues justifient des cours trop difficiles en disant que les étudiants devront par eux-mêmes, qu'ils seront conduits à travailler, mais alors, il faut que ces difficultés soient savamment pas orchestrées, et pas qu'elles soient des excuses . à la paresse ou à l'incompétence des enseignants.
Bref, je crois que nous avons une obligation, de constituer ces répertoires de bonnes pratiques… qui déclenchera une obligation pour les étudiants d'intégrer ces prescriptions. Ils ne pourront pas tout faire d'un coup, de sorte que nous les professeurs devront hiérarchiser, afin d'aider nos jeunes amis à monter les marches une après l'autre. Un beau travail en perspective !
Et, d'ailleurs, je me revois, étudiant, voulant bien faire, mais placé face à une montagne de prescriptions que j'ignorais pour la plupart, et, surtout, dont j'ignorais l'existence. J'étais furieux : on me demandait de connaître des choses sans m'indiquer quoi ; on me donnait des ordres inexécutables.
Bien sûr, on aurait pu me répondre qu'il y a une sélection par l’intelligence et le travail, mais internet n'existait pas, et il aurait fallu des heures en bibliothèque pour dénicher toutes ces règles, dont, a posteriori, je ne suis d'ailleurs pas certain que mes enseignants avaient toujours une parfaite maîtrise. Aujourd'hui, je comprends que ceux qui nous invitaient à bien faire sans nous en donner la possibilité étaient des paresseux qui n'avaient pas fait le travail de constituer ce stock d’informations. D'ailleurs, je vois le même type de conduite inconvenante dans ces cours que nous ne comprenions pas, mais dont je sais maintenant que certains dispensent sans les comprendre. Accusation gratuite ? Non : comment expliquer autrement que les questions que nous posions à certains de nos enseignants n'avaient pas de réponse ? Là encore, je sais que certains collègues justifient des cours trop difficiles en disant que les étudiants devront par eux-mêmes, qu'ils seront conduits à travailler, mais alors, il faut que ces difficultés soient savamment pas orchestrées, et pas qu'elles soient des excuses . à la paresse ou à l'incompétence des enseignants.
Bref, je crois que nous avons une obligation, de constituer ces répertoires de bonnes pratiques… qui déclenchera une obligation pour les étudiants d'intégrer ces prescriptions. Ils ne pourront pas tout faire d'un coup, de sorte que nous les professeurs devront hiérarchiser, afin d'aider nos jeunes amis à monter les marches une après l'autre. Un beau travail en perspective !
Inscription à :
Articles (Atom)




