Note préliminaire : j'ai résolu de considérer les étudiants comme de jeunes collègues, ou, mieux, comme des collègues, mais pour les besoins de clarté, dans ces billets consacrés aux études, j'utilise l'expression "jeunes collègues" pour désigner les étudiants, et professeurs pour désigner les "professeurs", sans distinction de grade.
Les institutions de formation supérieure doivent être réalistes : elles ne peuvent pas emplir les emplois du temps avec de la présence obligatoire de jeunes collègues et leur demander de travailler par eux-mêmes !
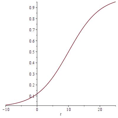
Je rappelle que la courbe de l'autonomie est la suivante :
La solution qui consiste à apprendre lentement, au début, est bonne (on ne peut pas être rapidement autonome). La solution qui consiste à être lâché autonome alors qu'on l'est déjà l'est aussi (ce serait une erreur de nous laisser autonome tout d'un coup. Comme quand on freine, en voiture, toute rupture est mauvaise... de sorte que seule la courbe verte est admissible.
Cela étant dit, quel peut être le temps de cours et le temps d'études ? Il faut d'abord savoir de quel total l'institution de formation dispose. Et on peut faire l'hypothèse d'un maximum de 10 heures par jour, plus 5 à 10 heures pendant le week-end, soit un raisonnable 55 heures au total (inutile de dire que certains peuvent faire bien plus que ce petit minimum... dont on me dit qu'il est excessif, et que le volume maximum serait plutôt 45).
Si l'on est en Master 2, à combien doit-on limiter le volume d'heures professées ?
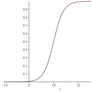
Utilisons une fonction sigmoïdale :
f := t -> 1/(1 + exp(-1/2*t + 5));
f := proc (t) options operator, arrow; 1/(1+exp(-(1/2)*t+5))
end proc
plot(f(t), t = -10 .. 25);
On calcule :
55*evalf(f(23));
54.91743498
On a bien lu : il faudrait 54,9 heures de travail personnel !
En Master 1, on pourrait calculer :
55*evalf(f(22));
54.86400574
Peu différent !
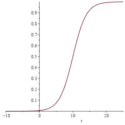
Vous souhaitez une sigmoïde moins plate à l'arrivée, parce que vous pensez qu'il faut plus de cours à ce moment ? Pourquoi pas :
f := t -> 1/(1 + exp(-1/5*t + 2));
f := proc (t) options operator, arrow; 1/(1+exp(-(1/5)*t+2))
end proc
plot(f(t), t = -10 .. 25);
55*evalf(f(22));
50.42550170
Cette fois, on admet 5 heures d'amphithéâtre avec cours magistral, et le reste doit être passé à étudier.
Ces études peuvent se faire de façon totalement personnelle (cas d'un tutorat, par exemple), ou bien avec des séances de travaux dirigés... ce qui me conduit à observer que j'ai très peu analysé ces derniers. Dans la mesure où j'en organise, c'est une erreur de ma part, qu'il faut corriger : partir d'"attendus", en tirer les conclusions, me déterminer sur des pratiques.
A moins que les collègues n'aient des propositions ?


Aucun commentaire:
Enregistrer un commentaire
Un commentaire? N'hésitez pas!
Et si vous souhaitez une réponse, n'oubliez pas d'indiquer votre adresse de courriel !